如何使用TradPlus漏斗报表提升广告变现收益

为什么使用漏斗模型
很多开发者在刚接触聚合广告变现时,往往会对一大堆数据指标感到困惑。想要进行数据分析,却无从下手。最常见的问题是:广告源的填充率很低,是否说明广告位的填充不足?广告源的展示率很低,是否说明展示流失很多?
开发者之所以困惑,是因为很多平台把聚合层级的数据和广告源层级的数据混在了一起,没有体现各指标的层次关系和先后顺序,更没有一条“主线”来引导开发者先看什么,再看什么。
而TradPlus在业内首创的基于聚合广告变现的“漏斗分析模型”,便是这条行之有效的“主线”。开发者可借助TradPlus的漏斗分析报表,快速掌握数据分析方法,找到收益提升点。
如何快速发现问题
聚合的漏斗分析模型
漏斗分析是一种很常用的数据分析方法,很多开发者已经用于分析应用自身数据,比如分析用户的转化率。对聚合广告变现,我们看下如何进行漏斗分析。
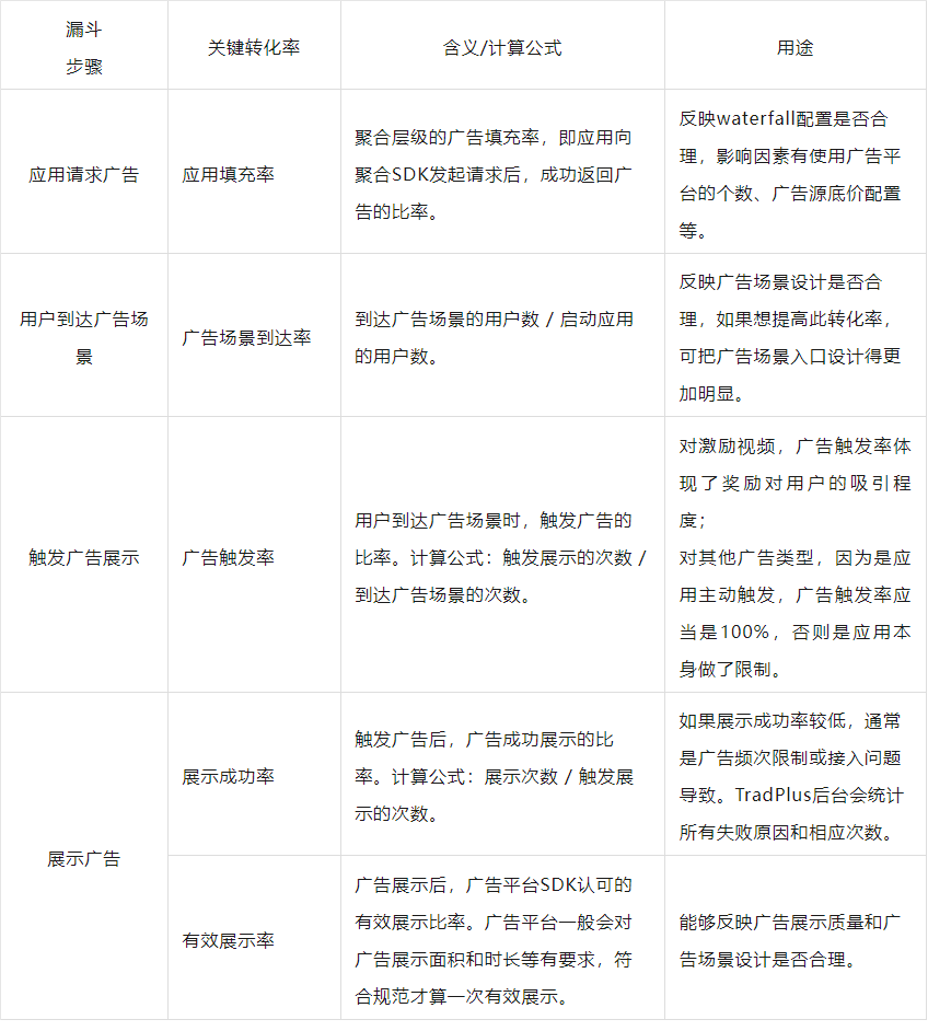
应用内广告流程通常是:应用提前请求广告,当用户到达广告场景时,触发并展示广告。基于此流程,我们梳理出“应用请求广告->用户到达广告场景->触发广告展示->展示广告”这四个漏斗步骤。通过统计每个步骤的关键转化率,我们就可以知道收益流失在哪一步。
TradPlus构建的关键转化率如下:

广告填充是否足够快
需要注意的是,即使应用填充率达到100%,也无法保证应用需要广告时一定有广告可供展示,原因是用户到达广告场景时,广告可能还没有准备好。可能的影响因素有:
- 应用发起广告请求的时机较晚,用户快看广告时才开始请求
- 广告场景设计较浅,用户打开应用后很快就需要观看广告
- Waterfall配置层级过多或底价过高,导致填充时长过长
为监控广告填充是否足够快的问题,TradPlus提供了多种数据指标供开发者使用
指标1:到达广告场景时的ready率
含义:用户到达广告场景时,至少有一条广告已经ready的比率。可以反应广告填充是否足够及时,如果过低,可以增加并行请求数、减少waterfall层数或调整广告场景位置。
统计此指标需要应用主动上报到达广告场景事件给TradPlus,上报时机是:
- 对激励视频,如果广告观看按钮始终显示,不会在无广告时置灰或隐藏,可在用户点击按钮时上报此事件;如果广告按钮只有在广告时才会显示,可以在用户进入广告位时上报。
- 对其他广告类型,在满足广告触发条件时上报用户到达广告场景的事件,比如广告场景时清理结束后弹出插屏,则在清理结束时进行上报。
指标2:查询ready率
含义:应用询问TradPlus是否有广告ready时,广告已经ready的比率。
因为询问的接口(即isReady方法)是由应用灵活调用,所以开发者需要结合具体使用方式来分析。需要注意的是,应用在发现广告没有ready时,有时会频繁调用isReady方法,从而导致“查询ready率”比真实情况偏低。
指标1和指标2两种ready率的区别是:“到达广告场景时的广告ready率”是在应用上报广告场景这一时机的广告ready率,而“查询ready率”的触发时机和场景是不确定的,取决于开发者的使用方式。
指标3:应用填充时长
含义:从应用发起请求到成功填充广告的平均时长,是聚合层级的广告填充速度。
此指标反映了waterfall的加载速度,当上述两个ready率比较低时,我们可以通过减少waterfall层数来降低应用填充时长。但同时要注意对eCPM的影响,因为我们最终是要得到最优的Arpu值。
TradPlus的《漏斗分析报表》可以完整呈现聚合广告变现的所有漏斗转化率和指标,并支持应用、广告位、国家、渠道、SDK版本和应用版本等多种查看维度,能够帮助开发者快速发现收益流失在哪一步。

如何定位收益流失原因
当我们借助TradPlus的漏斗分析报表,发现某个转化率有问题后,我们需要进一步分析流失的原因有哪些,从而帮助我们针对性地解决问题。除了漏斗分析报表,TradPlus还提供了详细的漏斗数据,呈现每一步漏斗的流失原因和相应次数。
我们以下面2个转化率的流失原因为例进行介绍:
应用填充率
应用填充率即聚合层级的广告填充率,如果填充异常,可以通过查看waterfall每一层的填充结果来定位问题,TradPlus会记录向每个广告源请求后的结果和对应次数(如下图):

其中“三方未填充”指的是三方广告SDK返回的错误信息(如下图),每一种错误信息在三方广告平台都有含义说明,可以帮助开发者精准定位到填充异常的原因。

展示成功率
展示成功率即用户触发展示广告后,能够成功展示的比率。如果数据异常,可查看所有触发展示后的结果和对应次数,从而针对性的优化问题。

总结
广告变现的收益提升,离不开精细化的运营和设计,而漏斗模型数据是实现“精细化”的基石。TradPlus构建的漏斗数据就像一份详细的“体检报告”,能够帮助开发者及时发现运营策略的不足之处,并找到最精准的优化策略。
Q&A
我们再来看下文章最开始提到的2个问题:
Q1:广告源的填充率很低,是否说明广告位的填充不足?
A1:三方广告源的填充率与广告位的填充情况无必然联系。因为聚合包含了多个三方广告源,应用向聚合发起请求后,只要有一个填充即可。所以我们应当看应用填充率,这个才是聚合层级的广告填充率。只有当应用填充率异常时,才需要关注三方广告源的填充率。
Q2:广告源的展示率很低,是否说明展示流失很多?
A2:三方广告源的展示率低与展示流失无必然联系。如果配置多个广告缓存,当应用向聚合SDK发起一次请求后,聚合会向多个三方广告源请求广告,在展示广告时只会展示价格较高的广告,剩余的广告会缓存下来备用。如果后续没有被展示,就会降低广告源的展示率。而如果要知道展示流失情况,需要看漏斗模型的每一步转化率。如果某一项有异常,再针对性排查原因。


