你真的懂如何选择广告平台吗?做好变现的重要一步!

广告变现是应用商业化的主要发展方向,也是应用内变现最常见的模式:适用范围广、变现效率高,受到很多开发者的青睐和选择。目前全球主流的变现广告平台数量繁多,开发者在选择接入第三方广告平台时,经常不知如何判别,不可避免地会付出大量时间精力,且无法保证选择正确。
那么,开发者到底应该衡量哪些指标来对广告平台做出选择呢?
优先规模实力
快速评估广告平台价值
广告平台的知名度与实力最直接影响应用内的广告收益高低。开发者需要重点考察广告平台合作的广告主是否足够多,广告主越多意味着能获取到越多的广告填充资源,高填充率可以给开发者带来更多优化和运营的空间,从而相应地提升广告收益。
更多的开发者除了关注广告收益的同时也关注广告的质量,但是在广告内容的把控上各个广告平台的力度有所不同。知名的广告平台在广告内容质量上也会相对优质,同时让广告内容更加符合应用本身属性。
广告平台后台功能的丰富度,也侧面印证了广告平台的规模实力,例如屏蔽功能,避免出现竞品等其他类型素材;是否提供 API 接口可以拉取数据;是否支持设置底价;是否支持更细颗粒度的数据查看等。
此外,Bidding 是广告平台的主流趋势,是否支持 Bidding 也是判断广告平台规模的标准之一。

注:图表中的广告平台按首字母A-Z排序
值得注意的是,除了口碑信誉和行业风评,广告平台的付款周期、结算方式、起付金额等维度也能辅助判断收益回款风险,也是评判开发者与广告平台是否契合的标准之一。
根据出海地区
选择区域性表现优异的广告平台
不同广告平台在不同国家地区的表现差异较大,开发者要根据产品的流量分布以及产品所需广告类型来综合选择最适合的广告平台。同时还要考虑不同广告平台在不同市场的广告收益表现差异,进一步提升应用变现的增长空间。

广告类型优点与风险
优先判断与应用的适配度
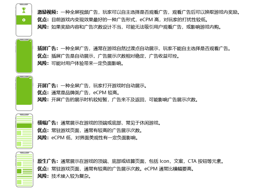
常见的广告样式分为激励视频、插屏、开屏、横幅和原生广告。

不同类型的应用会适用不同的广告样式场景,开发者要根据产品需要的广告类型选择对应的广告平台。比如游戏类应用主要收入来源为插屏、激励视频和少量场景的横幅,其中超休闲更多依靠激励和插屏,中重度更多依靠激励视频。而工具类应用则主要以开屏、插屏、原生、横幅广告类型为主,不过并不是所有广告平台都支持原生广告,因此有此需求的开发者需要首选支持原生、开屏和横幅的广告平台。
在这里 TradPlus 整理了当前行业常见广告平台支持的广告样式供开发者参考。

注:图表中的广告平台按首字母A-Z排序
关注广告政策和接入规范
规避应用下架风险
开发者在选择广告平台时,还需注意各广告平台、各地区的广告政策和接入规范。
比如 Meta、AdMob 等大部分海外平台不支持线下产品变现,即如果产品不在 App Store 或 Google Play 上架,则无法在这些平台变现。AdMob 会定期更新平台政策,开发者可以订阅更新政策或关注 TradPlus 公众号及时查看最新政策解读。
此外,Meta 对非游戏类应用,不开放激励视频广告变现。如果非游戏类应用想接入激励视频,需要向 Meta 申请。
随着各地区对广告合规要求的加强,开发者需要根据变现的地区,关注和遵守对应的隐私规范条款,保障用户的利益和隐私,确保广告变现业务合法合规。

需要注意的是,如果应用针对 13 岁以下儿童用户,不仅要引入 COPPA 条款,还只能接入应用商店指定的几个广告平台,大多数平台例如 Meta 等不支持儿童用户的应用接入。以下 TradPlus 列出了支持接入儿童用户应用的广告平台:

注:图表中的广告平台按首字母A-Z排序
综上所述,开发者在选择接入广告平台时需要考虑很多因素,根据产品与广告平台的匹配度,灵活选择合适的广告平台来助力变现。可能有的开发者认为“接入多家广告平台就不会错过任何展示的机会了”,但其实恰恰相反,接入多个广告平台往往会增加应用打开的时间,影响用户体验,进而影响留存率,在广告收益上未必会有提升。依照 TradPlus 的经验,开发者一般选择 5-7 个广告平台接入较为合适。
当接入的广告平台渐多,开发者可以选择聚合广告平台。TradPlus 聚合了全球 50 多家广告平台,SDK 易接入、平台操作简单易懂、支持的广告类型全面,为开发者根据具体品类及投放国家制定定制化变现场景和广告类型,选择适合的广告平台。
在变现过程中,TradPlus 强大的运营团队可以全方位支持开发者优化广告变现策略、便捷管理各广告平台和观察收益表现。此外,TradPlus 还有更多高阶功能,例如 Bidding 底价设置、流量分组、A/B 测试等,来帮助开发者提升收益。


